5 Jahre auf dem weißblauen Zeitstrahl: 2018 erschien die bisher neueste, seither aktuelle Reihenzweizylinder-Motorengeneration von BMW, für die Enduro-Modelle F 850 GS und F 750 GS. 2020 folgten, mit etwas mehr Hubraum und Leistung, das Naked Bike F 900 R sowie das moderne Sport-Touring-Konzept F 900 XR. Im Oktober 2021 meldeten die Bayerischen Motoren Werke eine neue Twin-Generation als Patent an. Dieses Patent wurde im April 2023 veröffentlicht, mitsamt hochinteressanten technischen Zeichnungen und Details.
Der erste Gegenläufer-Twin von BMW
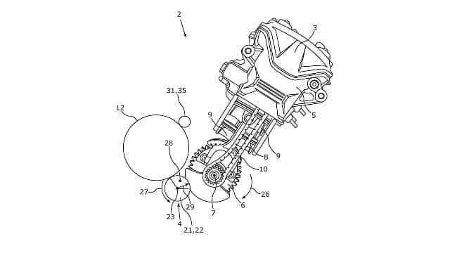
Wesentlicher Unterschied gegenüber den bisherigen BMW-Twins ist die Anordnung der Kurbelwelle mitsamt den beiden Hubzapfen. Denn im Patent ist eindeutig ein sogenannter Gegenläufer zu erkennen, also mit 180 Grad Hubzapfenversatz. Ungleichmäßige Zündabstände: 180/540 Grad. Beim allerersten Reihenzweizylinder-Motor von BMW für die F 800-Modelle ab 2006 handelte es sich um einen Gleichläufer, also um einen "echten" Paralleltwin nach klassischem englischem Baumuster, ohne Hubzapfenversatz, mit gleichmäßigen Zündabständen von jeweils 360 Grad – und Boxer-Klang.

Beim aktuellen BMW-Twin, seit 2018 im Einsatz, sind die beiden Hubzapfen um 90 beziehungsweise 270 Grad versetzt. Zündabstände: 270/450 Grad, Klangbild: wie ein 90-Grad-V-Twin. Dieses Layout ist inzwischen das am weitesten verbreitete. Es ist oberhalb 500 Kubik in den Twins von Yamaha, Honda, Triumph, Royal Enfield und neuerdings auch von Suzuki zu finden.

Ausgleich der Massenkräfte
Bauartbedingter Vorteil des Gegenläufer-Twins ist der Ausgleich der Massenkräfte erster Ordnung durch die abwechselnd, eben gegenläufig auf und ab bewegten Hubzapfen, Pleuel und Kolben. Durch den Abstand der beiden Hubzapfen zueinander auf der Kurbelwelle mitsamt dazwischen befindlichem Mittellager entstehen allerdings Massenkräfte zweiter Ordnung, die als Vibrationen wahrgenommen werden und oftmals stören. Wie prinzipiell üblich, ist im BMW-Patent hierfür eine Ausgleichswelle vorgesehen, mit der diese Vibrationen immerhin zu 50 Prozent neutralisiert werden sollen.
Kompakter, leichter, kostengünstiger
Besonders und damit überhaupt erst patentwürdig ist die Anordnung der Ausgleichswelle: direkt an der Kurbelwelle, gegenläufig und mit doppelter Kurbelwellendrehzahl rotierend. Mit dem ausgleichenden Element verbunden ist die Kupplung, und mit der Kupplung wiederum der Elektrostarter. Auf diese in puncto Kraftfluss und Reibung ideal aneinander gereihte Weise können all diese Komponenten optimal kompakt im Motorgehäuse untergebracht werden.
Dieses "Package" soll laut BMW nicht nur Platz, sondern auch Produktionskosten sparen. Und Gewicht. Denn bekanntlich zählt der 850er/900er-Twin von BMW zu den schwersten Vertretern seiner Art – nach peripheriebereinigter Analyse von MOTORRAD wiegt er erstaunliche 14 Kilogramm mehr als der 790er/890er-Twin von KTM. Darüber hinaus werden in der Patentbeschreibung weitere positive Effekte auf das Handling des Motorrads genannt, da von der Ausgleichswelle bis zum Hinterrad entgegen der schweren Kurbelwelle rotiert wird, wodurch deren unerwünscht stabilisierende Kreiselkräfte teilweise aufgehoben werden.
Turbo als Option für Power oder Downsizing
Ob BMW sich mit der ausdrücklichen Erwähnung eines Abgasturboladers nur eine zukünftige Option zur Leistungssteigerung beziehungsweise alternativ zur Reduzierung des Hubraums und des Spritverbrauchs – Stichwort Downsizing – offen hält, oder ob der Turbo, der direkt vor dem Motor positioniert werden soll, fest eingeplant ist, bleibt abzuwarten. Zu Hubraum und Leistung des neuen BMW-Twins sind in der Patentanmeldung noch keine Angaben zu finden.
Von F 900 auf F 950 – oder F 750, F 600, F 500
Zumindest bisher wurden nachfolgende Motoren stets größer als ihre Vorgänger. Da der F 900-Antrieb mit jeweils 86 Millimeter Bohrung und 77 Millimeter Hub auf 895 Kubik kommt, könnten sich beim neuen BMW-Twin beispielsweise mit jeweils 88 Millimeter Bohrung und 78 Millimeter Hub 949 Kubik ergeben. Damit würden auf die F 900-Modelle logischerweise F 950-Modelle folgen. Falls ein Downsizing-Turbo ins Spiel kommt, spritsparend statt spritschluckend, dann könnte F 750, F 600 oder sogar F 500 daraus werden. Und natürlich schließt das eine das andere nicht aus – eine Erweiterung der Modellpalette nach unten ergäbe mit einem kommenden 950er-Motor erst recht Sinn. Vor diesem diffusen, ambivalenten Hintergrund erscheinen PS-Zahlen zwischen 50 und 120 möglich. Aktuell haben BMW F 750, 850 und 900 von 77 über 95 bis 105 PS.

Produktionsstandort und Zeitplan noch nicht bekannt
Ab wann und wo diese BMW-Twins produziert werden sollen, ist ebenfalls noch unklar. Die erste Twin-Generation ließ BMW von Rotax in Österreich fertigen, die zweite und noch aktuelle Generation wird von Loncin aus China zugeliefert. Mit dem Gegenläufer-Layout hat Loncin bereits reichlich Erfahrung – durch den vielfachen Nachbau des 500er-Twins von Honda. Ein weiteres noch aktives Beispiel für einen Gegenläufer-Twin ist übrigens der 650er von Kawasaki.









